Abstract

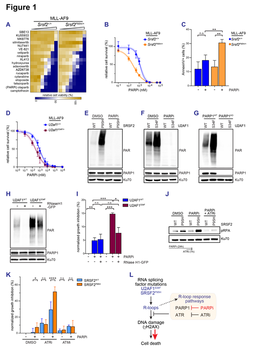
Somatic heterozygous mutations in spliceosome genes SRSF2, U2AF1, and SF3B1 commonly occur in patients with myeloid malignancies such as myelodysplastic syndromes (MDS) and acute myeloid leukemia (AML). Moreover, SRSF2 and U2AF1 mutations associate with poor survival and high risk of progression to AML, representing a unique genetic vulnerability for targeted therapy. We and others previously found that R-loops, a group of transcription intermediates containing RNA:DNA hybrids and displaced single-stranded DNA, are a source of genomic instability induced by different spliceosome mutants. We further showed that inhibition of ATR kinase activity preferentially kills spliceosome mutant cells in an R-loop-dependent manner. Inspired by ATR inhibition results, we performed a focused drug screen with inhibitors targeting additional DNA damage response pathways to identify novel therapeutic vulnerabilities generated by spliceosome mutations. We generated a murine leukemia model by overexpressing the MLL-AF9 fusion oncogene on an Srsf2 P95H/+background, a mutational combination that is found in ~10% of MLL-rearranged leukemias. Surprisingly, we found that Srsf2 P95H/+cells are more sensitive to five inhibitors targeting ADP-ribosyltransferases or PARP (olaparib, talazoparib, rucaparib, niraparib, veliparib) (Figs 1A-B). Olaparib (PARPi)-treated Srsf2 P95H/+cells exhibited increased apoptosis compared to Srsf2 +/+ cells as determined by AnnexinV (Fig 1C). PARPi sensitivity was also observed in isogenic murine MLL-AF9 U2af1 S34F/+cells compared to MLL-AF9 U2af1 +/+ cells (Fig 1D). These data highlight that both SRSF2 P95H and U2AF1 S34F mutations create a common vulnerability that is dependent on PARP activity for survival.
To evaluate PARP activity in cells, we used isogenic K562 leukemia cells expressing SRSF2 P95H and U2AF1 S34F mutations from their endogenous loci and monitored PAR (poly(ADP-ribose)) chain levels, a marker of PARP activity. Both SRSF2 P95H and U2AF1 S34F cells exhibited elevated PAR levels compared to wildtype cells (Figs 1E-F). PARPi treatment significantly suppressed PAR signals in SRSF2 P95H and U2AF1 S34F cells. PARP inhibitors target both PARP1 and PARP2 enzymes, of which PARP1 plays a key role in DNA damage response. We used CRISPR-Cas9 to knockout PARP1 gene to determine the major PARP responsible for elevated PAR level in these leukemia cells. PARP1 deletion abrogated elevated PAR levels in U2AF1 S34F (Fig 1G) and SRSF2 P95H cells (data not shown). Altogether, we demonstrated that SRSF2 P95H and U2AF1 S34F cells trigger a PARP1 response critical for cell survival.
To test whether increased PAR level arises from U2AF1 S34F-induced R-loops, we generated U2AF1 S34F cells that inducibly express RNaseH1, an enzyme that specifically cleaves the RNA moiety within RNA:DNA hybrids. Induction of RNaseH1 in U2AF1 S34F cells significantly reduced PAR levels, showing that U2AF1 S34F-induced PAR chains is R-loop-dependent (Fig 1H). Moreover, RNaseH1 overexpression suppressed the growth inhibition of PARPi-treated U2AF1 S34F cells (Fig 1I). Collectively, these results suggest that U2AF1 S34F mutants induce R-loop accumulation and elicit an R-loop-associated PARP1 signaling to promote cell survival.
We next tested whether combining ATR inhibitor (ATRi) can further exacerbate PARPi sensitivity in spliceosome mutant cells. To examine ATR activity, we monitored phosphorylated RPA (Replication Protein A, or pRPA), a known ATR substrate. pRPA level was enhanced in PARPi-treated SRSF2 P95H cells compared to PARPi-treated SRSF2 WT cells but was suppressed when treated with ATRi (Fig 1J), suggesting that splicing factor mutant cells are more reliant on ATR function in the context of PARPi. Importantly, the combination of PARPi with ATRi, but not with ATMi, significantly promoted cell growth inhibition in SRSF2 P95H cells compared to SRSF2 WT cells or to SRSF2 P95H cells treated with individual compounds alone (Fig 1K).
Collectively, these data provide a pre-clinical rationale that splicing factor mutant leukemias are preferentially sensitive to PARP1 modulation compared to their wildtype counterpart. Moreover, combining PARPi and ATRi may further sensitize spliceosome mutant cells and could represent a new therapeutic strategy in myeloid leukemia patients harboring these mutations (Fig 1L).
Graubert: Calico: Research Funding; Janssen: Research Funding; astrazeneca: Research Funding.
Author notes
This icon denotes a clinically relevant abstract

This feature is available to Subscribers Only
Sign In or Create an Account Close Modal